重要新闻
【胸科学术】IF=52.7!北京胸科医院团队发现坏死区域CD8⁺ T细胞可以精准预测非小细胞肺癌新辅助免疫联合化疗预后
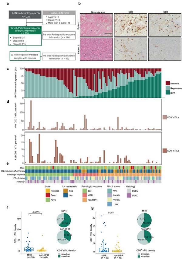
2025年10月9日,首都医科大学附属北京胸科医院病理科车南颖与胸外三科韩毅,胸外科外聘博导、中科院动物所研究员吕赫喆及其团队在国际顶刊Signal Transduction and Targeted Therapy(影响因子:52.7,中科院1区)发表题为《CD8+ TILs in necrotic tumors after neoadjuvant immunochemotherapy predict outcomes in non-small-cell lung cancer patients》的研究论文。该研究揭示坏死区域肿瘤浸润淋巴细胞(nTILs),尤其是CD8+ nTIL密度,可作为非小细胞肺癌(NSCLC)患者接受新辅助免疫联合化疗后无事件生存期(EFS)的独立预测指标,超越当前病理和放射学评估标准,为个体化治疗决策提供新依据。本研究共同第一作者为林海峰、韩毅、郭磊、刘彩刚和李鹤飞,通讯作者为车南颖、徐小威和吕赫哲。
研究背景与意义
肺癌是全球癌症相关死亡的首要原因,其中非小细胞肺癌(NSCLC)占比最高。新辅助免疫联合化疗虽显著改善部分患者预后,但当前评估标准——如主要病理缓解(MPR,残留活肿瘤≤10%)和放射学反应(RECIST 1.1)——仍存在明显局限:约20%的MPR患者3年内复发,且放射学评估误判率达41.5%。本研究通过分析多中心200例NSCLC样本,提出CD8+ nTIL密度可作为更精准的预后预测指标。
创新性亮点
1. 坏死区域内T细胞抗原保留现象:研究发现,坏死区域内的T淋巴细胞虽失去细胞结构,但仍保留T细胞特异性抗原(如CD3/CD8),可通过免疫组化(IHC)定量检测,突破了传统H&E染色的局限。
2. 强预后预测能力:CD8+ nTIL密度( cutoff值:0.41个/mm2)与EFS显著相关(HR=0.08, p=0.0019)。高风险组(低CD8+ nTIL密度)的死亡风险为低风险组的12.5倍,且预测能力独立于PD-L1状态、淋巴结转移及MPR成就。
3. 超越传统评估指标:CD8+ nTIL密度在预测EFS方面优于病理反应(MPR分层p=0.017)和放射学反应(AUC值更高),且与放射学反应无显著相关性(R=-0.18, p=0.079)。
4. 跨亚组一致性:无论淋巴结是否转移(LN+或LN-),高CD8+ nTIL密度均预示更好预后,且在LN-组中未观察到复发事件。
临床价值与展望
本研究在全球范围内建立了nTILs的量化评估标准,为NSCLC新辅助治疗疗效评估提供了可重复、易实施的生物学标志物。通过标准化IHC检测CD8+ nTIL密度,可快速(术后数周内)预测患者长期生存结局,加速临床试验和药物审批流程。未来,结合人工智能辅助的nTIL计数系统,有望实现多中心数据整合与精准预后分层。
论文信息
Lin, H., Han, Y., Guo, L. et al. CD8+ TILs in necrotic tumors after neoadjuvant immunochemotherapy predict outcomes in non-small-cell lung cancer patients. Sig Transduct Target Ther, 10, 335(2025). https://doi.org/10.1038/s41392-025-02435-0







.jpg)
